Project Inventory Tracking by Warehouse Location: Purchases of Materials and Services
In MYOB Acumatica, you can purchase materials and services for a particular project so that these purchases will be recorded as commitments to the cost budget of the project. This helps you to track the amount of money and resources spent on the project against the budgeted values and the project profitability.
The following sections explain how you process purchases for a project in which separate warehouse locations are configured for each project task.
Purchase of Materials and Services for a Project
To process a purchase of materials and services for a project with these items being received to a warehouse, you use a purchase order of the Normal type. On the Details tab of the Purchase Orders (PO301000) form, to associate a purchase order line with a project, you specify the project and project task in the line. It is possible to process purchases for multiple projects with a single purchase order.
The processing of a purchase order line depends on the type of the inventory item specified in this line. When you select an inventory item in a purchase order line, the system assigns the line one of the following types, depending on the selected item:
- Goods for IN type: A stock item. For more information on processing purchases of stock items, see Purchases of Stock Items: General Information.
- Non-Stock type: A non-stock item that is configured so that the system requires a purchase receipt for it. For more information on purchasing non-stock items with receipts, see Purchases of Non-Stock Items and Services with Receipts: General Information.
- Service type: A non-stock item that is configured so that the system does not require a purchase receipt for it. For more information on purchasing services, see Purchases of Services Without Receipts: General Information.
When the items of a purchase order have been received to a warehouse, you create a purchase receipt by opening the purchase order and clicking Enter PO Receipt on the form toolbar of the Purchase Orders form. The system automatically adds the purchase order lines of the Goods for IN and Non-Stock types to the created purchase receipt and opens it on the Purchase Receipts (PO302000) form.
If the Internal Cost Commitment Tracking check box is selected on the Projects Preferences (PM101000) form, when the purchase receipt is released and the corresponding inventory receipt is released on the Receipts (IN301000) form, the system updates the committed values in the corresponding budget lines of the project on the Cost Budget tab of the Projects (PM301000) form.
After the items have been received, you create an accounts payable bill for the purchase order selected on the Purchase Orders form by clicking Enter AP Bill on the form toolbar. Then you release the prepared AP bill on the Bills and Adjustments (AP301000) form.
When the bill is released, for the purchase order lines of the Service type, the system updates the actual values in the cost budget lines of the project with the same project budget key on the Cost Budget tab of the Projects form.
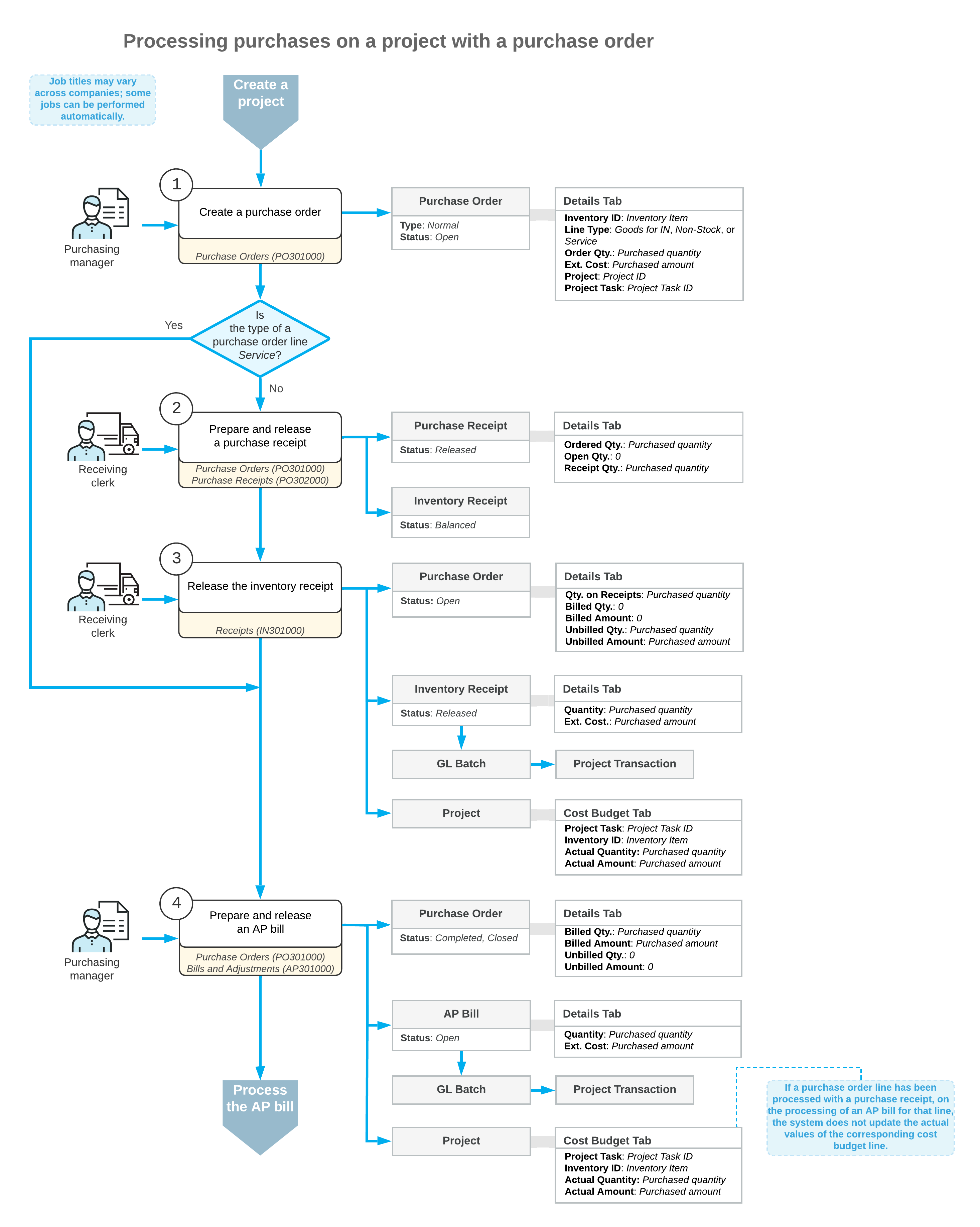
Workflow of Purchasing Materials and Services for Projects
The following diagram illustrates the workflow of purchasing materials and services for projects using purchase orders.

