Purchases to the Project Site: General Information
In some businesses, the project manager purchases items for a project from a vendor and requests that the ordered items be delivered directly to the site where the project-related work is performed. For example, you may need the construction materials to be delivered to the construction site. As another example, you might be purchasing materials that are needed to provide some project-related services, and you may ask the vendor to deliver the items directly to the customer location.
If you do not need to track the actual receipt of items, you can process a purchase in which items are drop-shipped from the vendor to the project site without the processing of a purchase receipt. In this case, the accounts payable bill serves as proof that the items were delivered.
Learning Objectives
In this chapter, you will learn how to do the following:
- Define a project for which drop-ship purchases do not require a receipt
- Create a drop-ship purchase order for the project
- Process a vendor return of drop-ship purchases
- Prepare an accounts payable bill for the purchase order to record the expenses to the project budget
- Review the generated project transactions and GL transactions
Applicable Scenarios
You process a purchase with drop shipment for a project without a receipt when you need the purchased materials to be delivered directly to the project site instead of being received in your warehouse, and you do not need to record detailed information about the receipt of the items to the project site.
Project Configuration
In MYOB Acumatica, you can define a project so that for purchase orders of the Project Drop-Ship type, the processing of purchase receipts will not be required. You can then use purchase orders of this type to process the purchases of materials for the project, with drop shipping of these items directly to the project site.
In the settings of a project for which you want to process drop-ship purchases of items without the generation of a purchase receipt, Skip Receipt Generation must be specified in the Drop-Ship Receipt Processing box on the Defaults tab (Purchases section) of the Projects (PM301000) form. This setting causes the system to insert On Bill Release in the Record Drop-Ship Expenses box of this section, indicating that the system will capture this project's expenses on release of the accounts payable bill.
A Drop-Ship Purchase for a Project Without Purchase Receipt Processing
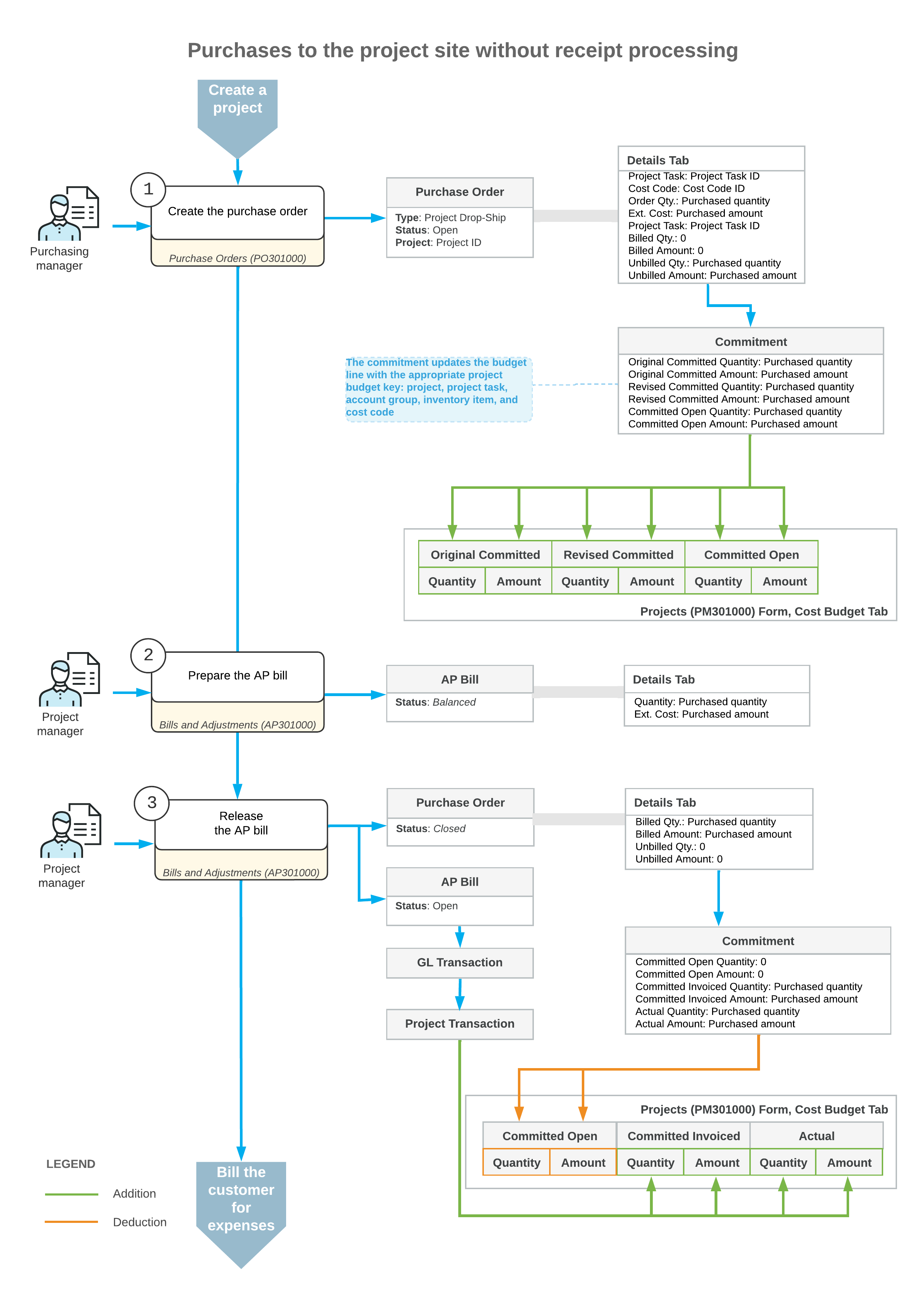
To process a purchase of items for a project with the items shipped directly to the project site and no receipt processing, you create a purchase order of the Project Drop-Ship type on the Purchase Orders (PO301000) form. In the purchase order, you first select the vendor and the project for which the purchase will be performed.
In this purchase order, because you have selected the Project Drop-Ship type, the system inserts Project Site in the Shipping Destination Type box on the Shipping tab. The system also copies the shipping contact and address from the selected project to the purchase order to indicate that all purchased items should be delivered to the project site.
On the Details tab, you list the stock items (to which the system assigns the Goods for Project type) and non-stock items (to which the system assigns the Non-Stock for Project type) to be purchased from the vendor. In each line, you specify the project task (and cost code, if applicable) with which the purchase is associated.
When you save the purchase order with the Open status, the system creates a commitment for each purchase order line in the amount of the extended cost of the line; it also updates the original committed, revised committed, and committed open values of the corresponding budget line of the project on the Cost Budget tab of the Projects form.
To record the expenses to the project, you create an accounts payable bill for the purchase order by clicking Enter AP Bill (under Processing) on the More menu of the Purchase Orders form. The system copies the applicable settings and lines from the purchase order to the bill and opens it on the Bills and Adjustments (AP301000) form. Then you release the prepared bill. After all the lines in the purchase order have been billed in full, the system assigns the purchase order the Closed status.
When the bill is released, the system generates a general ledger transaction; on release of this GL transaction, the corresponding project transaction is generated. The project transaction updates the cost budget lines of the project with the same project budget key (that is, with the same project, project task, account group, inventory item, and cost code, if applicable) on the Cost Budget tab of the Projects form. The system updates the committed invoiced, committed open, and actual values of these cost budget lines with the billed quantity and amount.
After the processing of the purchase is completed, you run project billing to prepare the invoice for the customer for the expenses related to the purchase.
Avalara Tax Calculation for Project Drop-Ship Type Orders
If the External Tax Calculation Integration feature is enabled on the Enable/Disable Features (CS100000) form and Avalara tax calculation is used in the system, the taxes in the Project Drop-Ship purchase orders are calculated based on the project's tax zone.
For such purchase orders, the address in Avalara is copied from the following settings: the Ship-To Address on the Shipping tab on the Purchase Orders (PO301000) form is copied from the address of the related project, which is specified on the Addresses tab of the Projects (PM301000) form.
- From: Vendor Address section on the Vendor Info tab of the Purchase Orders form
- To: Ship-To Address section on the Shipping tab of the Purchase Orders form
If an AP bill line is related to a Project Drop-Ship purchase order, for this line, the address in Avalara is copied from the same settings.
For more details, see Calculating Use and Sales Taxes in Purchase Documents.
Workflow of the Purchase to the Project Site
For project-related purchases with the items drop-shipped to the project site, the typical process involves the actions and generated documents shown in the following diagram.

