Appointments in the Mobile App: General Information
The MYOB mobile app provides access to the functionality of the Acumatica ERP instance. By using the MYOB mobile app installed on your mobile device, you can enter appointments as well as manage appointments assigned to you while providing services at a customer location.
In this chapter, you will learn how to process an appointment in the MYOB mobile app.
Learning Objectives
In this chapter, you will learn how to do the following in the mobile app:
- View the appointments assigned to a staff member
- Start the appointment and add an additional item to the Details tab
- Obtain the customer's signature and complete the appointment
Applicable Scenarios
You use the MYOB Acumatica mobile app when you attend an appointment and need to manage the appointment details in the system at a customer location or during your trip.
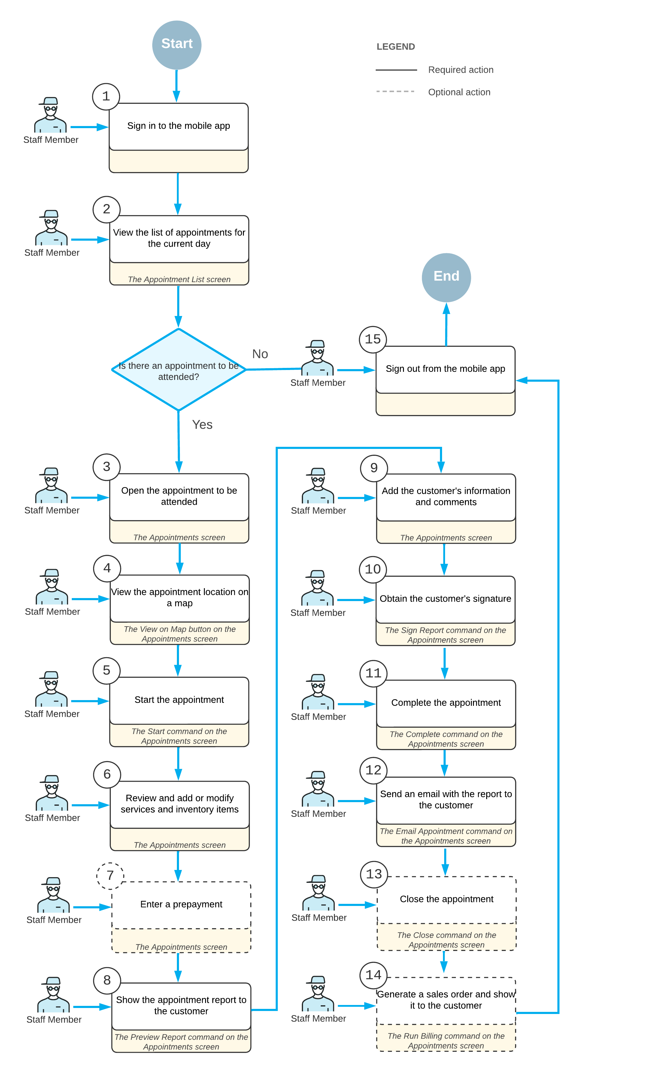
Process Diagram
In the following diagram, you can see the general workflow in which a staff member processes an appointment in the mobile app.

