Business Events: Data Change Processing
You can configure the system to perform actions when a change of the data related to a business process has occurred. In this topic, you can find information about the processing of the business events related to data changes.
Business Event Processing
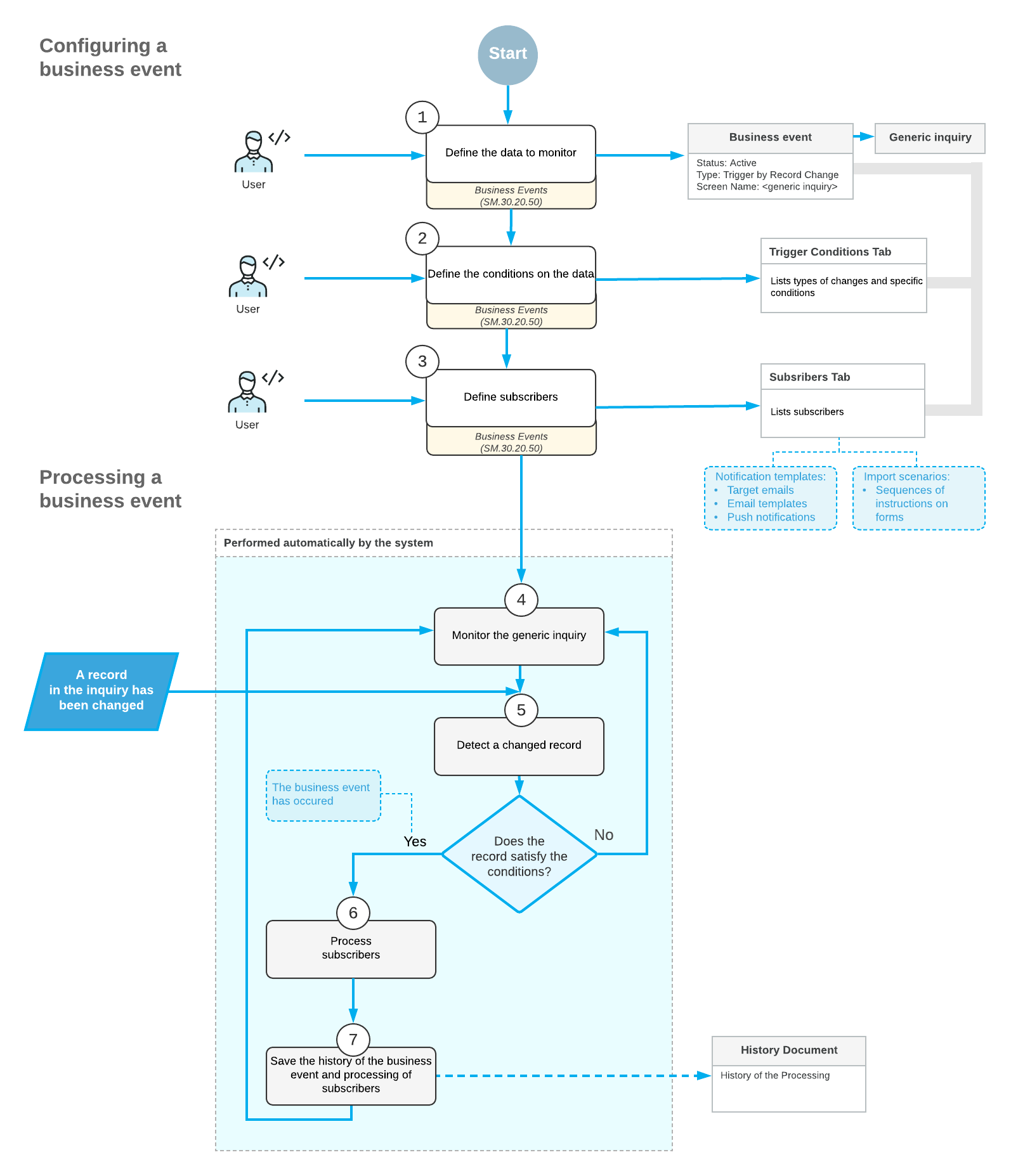
When a business event is configured and is active—that is, the Active check box is selected for it on the Business Events (SM302050) form—the system starts monitoring data changes made to the data included in the generic inquiry form or provided by a data-entry form.
If a record has been changed, the system checks whether the record satisfies the conditions specified on the Trigger Conditions tab. If the record satisfies the conditions (which means that the business event has occurred), the system processes the subscribers of the event that are specified on the Subscribers tab.
After all subscribers of the business event have been processed, the system saves information about the processing of the business event, which you can view on the Business Event History (SM502030) form.
The following diagram illustrates the configuration and processing of business events related to record changes.

