Project Creation and Processing: A Project’s Lifecycle
In MYOB Acumatica, a project is a one-time or recurring endeavor with a specific scope, time frame, and budget. The following sections describe the common stages of a project’s lifecycle: estimation, acceptance, execution, and completion.
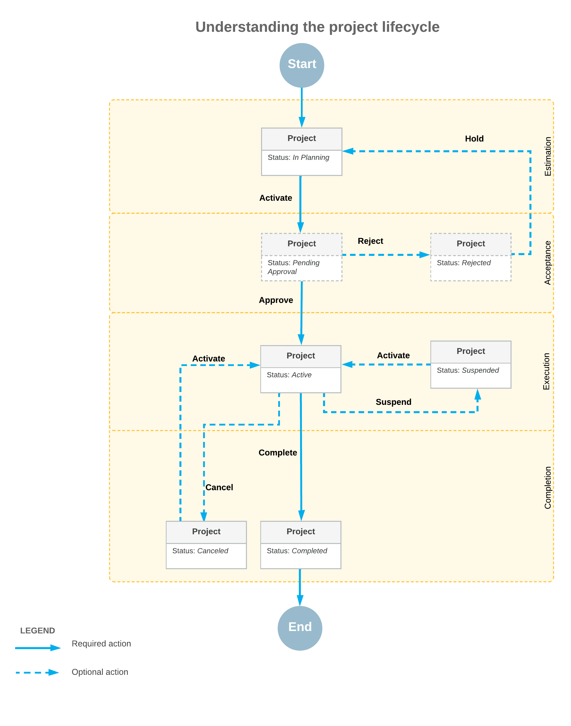
Project Stages and Statuses
The following diagram shows the stages a project goes through and the statuses it is assigned from the project’s initiation to its completion.

Project Estimation
During the project estimation stage, you specify project settings on the Projects (PM301000) form, define activities, plan the project tasks, estimate the time required for the completion of each project task, and populate the project record with employees, resources, and equipment. The system assigns each new project and its tasks the In Planning status once it has been saved.
Users cannot select projects and project tasks with the In Planning status in any records, except for the following types of records that are available for planning:
- Employee activities on the Activity (CR306010) form
- Tasks on the Task (CR306020) form
- Email activities on the Email Activity (CR306015) form
- Purchase orders on the Purchase Orders (PO301000) form
- Subcontracts on the Subcontracts (SC301000) form
For instance, you can add an employee activity for planning budgets for project tasks, or record a project commitment. However, if your user account does not have the Project Accountant role assigned on the User Roles (SM201005) form, these documents can be processed further only after the Active status is assigned to the project task.
If your user has the Project Accountant role, you can release employee activities with project tasks that have the In Planning status.
Project Acceptance
The acceptance stage involves reaching an agreement with all the stakeholders, including customers and employees, as well as estimating the budget for the project and the expenditures it will entail. [1]insert2024/08/1917:37:30+02:00If the approval of projects is not required in your system, the project manager takes the project off hold to assign it the Active status. If the approval of projects is required in your system, the system submits the project for approval and assigns it the Pending Approval status once it is taken off hold.
If all assigned employees have approved the project on the Approvals (EP503010) form or on the Projects (PM301000) form, the system assigns it the Active status. If at least one of assigned employees has rejected the project, it is assigned the Rejected status. You can assign the In Planning status to the project again so that you can edit its details and resubmit it for approval. For more information on approvals, see Specific Approvals: Projects, Project-Related Documents, and Time Activities.
Project Execution
During the execution stage, the project retains the Active status, indicating that it is in progress and project transactions can be posted to it. Users can select active projects and their project tasks on the forms of the functional areas in which the projects are visible.
[2]insert2024/08/1916:23:03+02:00By default, in newly created transactions and documents, the system inserts the non-project code. When you create a project-related transaction or document, you need to specify the particular project and project task to indicate that this transaction or document must be tracked within the project; also, you can specify whether the transaction or document is billable. If the non-project code is specified in these transactions, they are not tracked in any project.
If any budget changes occur during the course of the project, the system preserves the initial budget amounts, and tracks the revised figures for the project budget.
If your company has decided to temporarily pause all activities on the project, you can assign this project the Suspended status. A suspended project is not available for selection on data entry forms, except for forms where employee activities and project commitments can be entered. When work on the project resumes, you can reactivate the suspended project.
Project Completion
The statuses of individual project tasks do not directly affect the status of the corresponding project. Thus, the system does not automatically set a project’s status to Completed if all of its project tasks have been completed. However, to be able to complete the project, you first need to complete all project tasks included in this project. For more information about project task completion, see Project Tasks: Tracking Task Completion.
Once the project is finished, the project accountant completes it by manually assigning it the Completed status, and then analyzes the project profitability. Project transactions can no longer be posted to a project with the Completed status.
Alternatively, a project can be canceled. The Canceled status indicates that the project has been stopped before its actual completion. A canceled project can be activated again.
