Credit Card Refunds: General Information
On the Payments and Applications (AR302000) form, you can quickly create customer refunds for documents of the Payment, Prepayment, and Credit Memo types. The system automatically populates settings based on the information from the payment, prepayment, or credit memo to which the customer [1]customer 2023/01/1912:12:08+03:00refund will be applied.
Learning Objectives
[2]help2022/11/1718:27:24+03:00In this chapter, you will learn how to process a refund for a payment paid by a credit card.
[3]insert2022/11/1718:27:07+03:00Applicable Scenarios
You process a refund of a credit card payment if the payment amount is greater than its applied amount and the payment retains its Open status.
For details of applying customer refunds to credit memos and prepayments, see Refunds: General Information.
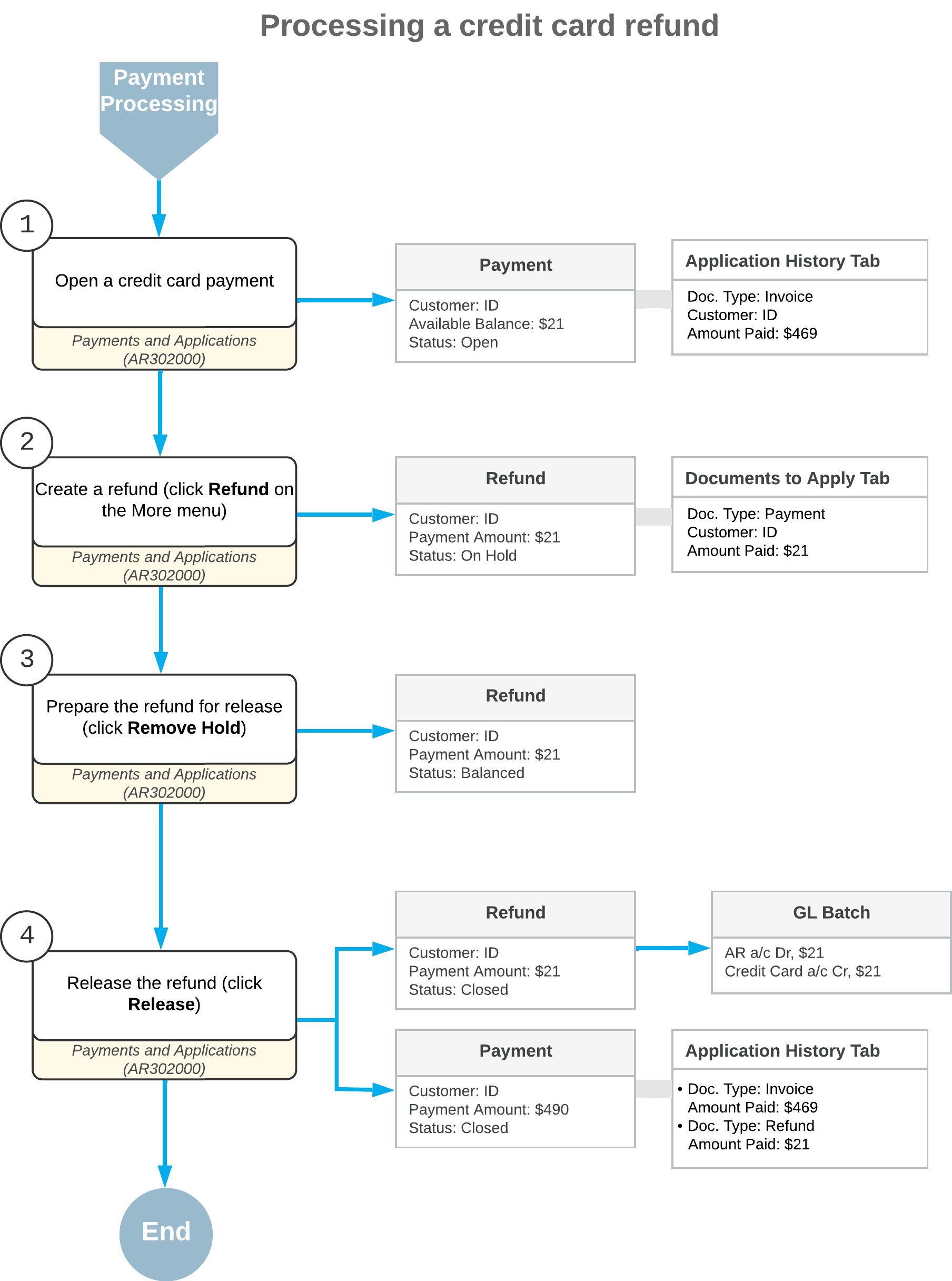
Refunding of a Payment
If a payment with the Open status is opened on the Payments and Applications (AR302000) form, when you click Refund on the More menu, the system performs the following actions:
- Verifies that the payment does not have unreleased applications or unreleased documents of
the Voided Payment type.
If at least one unreleased application or voided payment is found, the system displays an error, and the processing is terminated.
- Creates a document of the Customer [4]Customer 2023/01/1912:12:21+03:00Refund type.
- Fills in the details of the
customer [5]customer 2023/01/1912:12:28+03:00refund
with the default data and the copied information from the original payment.Note: If the Integrated Card Processing feature is enabled on the Enable/Disable Features (CS100000) form, the Application Date of the customer [6]customer 2023/01/1912:12:34+03:00refund must be at least one day later than the Application Date of the original payment, otherwise the transaction will not be processed by the processing center and the system will display an error.
- Applies the customer[7] customer2023/01/1912:12:42+03:00 refund to the original payment.
Data Automatically Populated for a Refund
The following tables list the data that is automatically populated when a customer [8]customer 2023/01/1912:12:52+03:00refund is created from a payment on the Payments and Applications (AR302000) form.
| UI element | Description |
|---|---|
| Type | Customer [9]Customer 2023/01/1912:13:03+03:00Refund. |
| Application Date | The current business date. |
| Customer | The customer of the original payment. |
| Location | The location of the original payment. |
| Payment Method | The payment method of the original payment. |
| Use Orig. Transaction for Refund | A check box that appears in the customer [10]customer 2023/01/1912:13:13+03:00refund if unlinked refunds are allowed for the processing center. The check box is selected for card-based payment methods if the original payment has an active card transaction. |
| Orig. Transaction | The number of the original transaction, which is inserted if the original payment has an active card transaction. |
| Card/Account Nbr. | The customer payment method, which can be either of the following:
|
| Proc. Center ID | The identifier of the processing center, which can be either of the following:
|
| Cash Account | The cash account of the original payment. |
| Currency | The currency of the original payment. |
| Payment Amount | The available balance of the original payment. |
| UI element | Description |
|---|---|
| Branch | The customer's branch. |
| AR Account | The customer's AR account. |
| AR Subaccount | The customer's AR subaccount. |
| UI element | Description |
|---|---|
| Branch | The customer's branch. |
| Doc. Type | The type of the original document (Payment or Prepayment). |
| Reference Nbr. | The reference number of the original payment. |
| Customer | The customer of the original payment. |
| Amount Paid | The amount of the customer[11] customer2023/01/1912:13:20+03:00 refund. |
| Date | The current business date. |
Workflow of Processing a Credit Card Refund
For a refund created for a credit card payment, the typical process involves the actions and generated documents shown in the following diagram.

