Invoice Prepayments: General Information
A prepayment is a type of manual AR document (that is, a document created by a user) that records a company's financial relationship with customers. You use this document type if you want to distinguish customer payments from prepayments. The system displays the sum of all open customer payment documents with the Prepayment type separately in the Prepayment Balance box on the Customers (AR303000) form. Also, balances of open prepayments decrease the customer's balance. You can apply outstanding documents to a prepayment before or after you release it.
You use the Payments and Applications (AR302000) form to create and process a document of this type.
To identify prepayments, the system uses the numbering sequence specified in the Payment Numbering Sequence box on the General Settings tab of the Accounts Receivable Preferences (AR101000) form.
Learning Objectives
From reading the topics in this chapter and completing the process activities, you will learn how to do the following:
- Enter a prepayment
- Apply the prepayment to an AR invoice
- Reverse an application of a prepayment to the wrong invoice
Applicable Scenarios
Prepayments can be created in the following cases:
- When you received a prepayment from a customer without applying it to any outstanding document
- When you want to enter a prepayment and apply it to AR documents
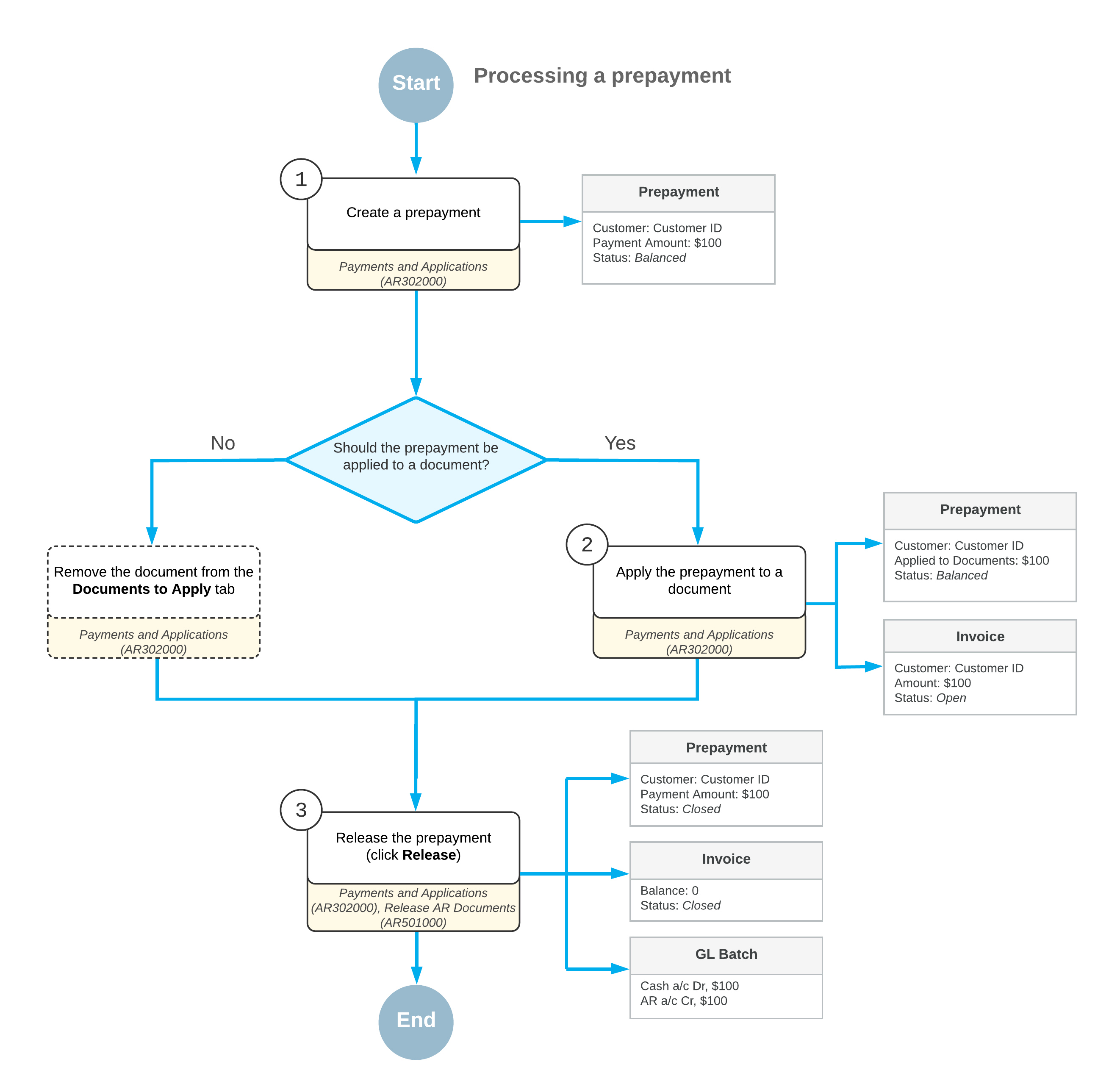
Workflow of Processing a Prepayment
This section provides an overview of the processing of a prepayment in MYOB Acumatica. The diagram below shows the processing actions and the involved forms and documents.
Prepayment processing includes the following steps.
- A user creates a prepayment from a customer on the Payments and Applications (AR302000) form, and the system assigns the prepayment document the Balanced status.
- The user applies the created prepayment to a document or multiple documents that the system
has loaded on the Documents to Apply tab.
If the prepayment should not be applied to any documents, the user clicks Delete Row on the Documents to Apply tab to remove the documents.
- The user releases the prepayment and its application to the document by clicking Release on the Payments and Applications form.
The following diagram illustrates the workflow of processing a prepayment.

