Selling Model Equipment
In MYOB Acumatica, while you are working with a sales order, service order, or appointment on the applicable form, you can easily register the sale of model equipment entities.
For the use case considered in this topic, suppose that the customer has requested a model equipment entity, along with installation services from your company. A service manager of your company then receives the request and enters it into MYOB Acumatica. Further processing is then performed by the scheduler, the assigned staff members, and the accountant who prepares invoices for the customer and processes them in the system.
In this topic, you will read about the steps involved in processing the service order along with the sale of the target equipment.
Applying the System Settings of the Use Case
- On the Billing Cycles (FS206000) form, the billing cycle assigned to the customer is configured to generate billing documents and group them by appointment (that is, in the Summary area, the Appointments option button is selected under both Run Billing For and Group Billing Documents By).
- For the service order type, on the General tab of the Service Order Types (FS202300) form, the applicable service
order type is configured as follows:
- In the Billing Settings section, the option button to create sales orders (Sales Orders under Generated Billing Documents) is selected.
- In the General Settings section, the Complete Service Order When Its Appointments Are Completed check box is selected, so that service orders of the type are completed automatically when their appointments are completed. Also, the Complete Service Order When Its Appointments Are Closed check box is selected, meaning that service orders of the type are closed automatically when their appointments are closed.
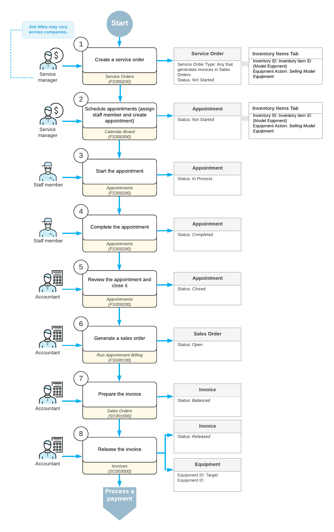
In the diagram below, you can see the entire process of selling model equipment within a service order.

In the following sections, you will read about each step of the process.
Entering an Order
When a service manager receives a customer request, he or she enters a service order by using the Service Orders (FS300100) form (see 1 in the diagram above). In the service order, the service manager specifies the customer from which the request has been received, the branch and branch location where the services are delivered, the services that should be performed. For instructions on how to create a service order, see Service Orders with a Single Appointment: Process Activity.
In addition, on the Inventory Item tab of this form, the service manager adds a model equipment entity that is sold. For the model equipment entity, the service manager selects Selling Model Equipment in the Equipment Action column.
Creating Appointments
After the service order has been created in the system, a scheduler of your company (that is, a person who is responsible for planning the appointments) uses the Calendar Board (FS300300) form to schedule the appointments (2 in the diagram above) that are needed to perform the services requested by the customer.
When the scheduler selects a staff member to attend an appointment, he or she takes into consideration the work schedule of the staff member and filters the displayed staff members by the skills and licenses needed to perform the service and the service area where the services are provided. The scheduler checks the information on each appointment and enters additional information, such as the resource equipment used to perform the services and the stock items purchased by the customer along with the service. (The system assigns the Not Started status to the created appointments.)
Attending an Appointment
The staff member who is assigned to an appointment looks through his or her upcoming appointments on the Staff Calendar Board (FS300400) form, identifies which appointment he or she has to attend currently, and goes to the location where the service has to be performed, which usually is the customer location). When the staff member starts to perform the service, he or she starts the appointment on the Appointments (FS300200) form (3 in the diagram above). The appointment is assigned the In Process status.
While the services are being performed, the staff member adds the information on services (such as statuses, quantities, and extra stock items that were used) to the appointment on the Appointments form. When the services are done, the staff member checks the details of the appointment. When everything is correct and complete, the staff member completes the appointment (4), which gives it the Completed status.
When all appointments of a particular service order are completed, the system assigns the service order the Completed status.
Processing Invoices
Further processing of the service order is performed by an accountant. On the Appointments (FS300200) form, the accountant opens the completed appointment and verifies quantities and prices. When all information is verified and the appointments are ready for invoicing, the accountant closes the appointments and the service order (5). (The appointments and service order get the Closed status.)
The accountant generates a sales order document with the Open status by using the Run Appointment Billing (FS500100) form (6 in the diagram above).
The accountant then prepares the invoice (7) by using the Sales Orders (SO301000) form, and processes and releases the invoice on the Invoices (SO303000) form (8).
When the invoice related to the service order is released, the sold model equipment converts to a target equipment, and the system adds a record for the new target equipment entity with the Active status on the Equipment (FS205000) form.
