The Classes That Compose BQL Statements
This topic contains an overview of the classes that you use to compose business query language (BQL) statements inside PXSelect and to define attributes of DACs.
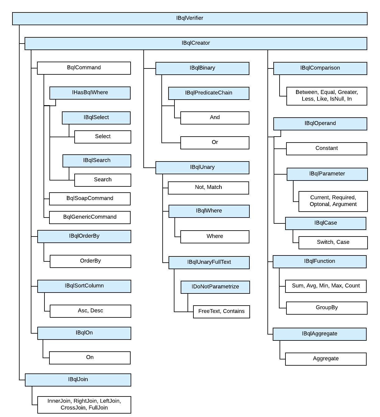
Overview of the Classes
- IBqlCreator.AppendExpression(): Used during a BQL command preparation to translate a BQL statement into an SQL tree expression, which is then produces the SQL text to be sent to the database maintenance server. For more information on how this method is used during BQL statement execution, see Translation of a BQL Command to SQL.
- IBqlVerifier.Verify(): Used during the merge of the records with PXCache to evaluate a condition on a record retrieved from the database or calculate an expression with the record. For details on the merge, see Merge of the Records with PXCache.
Depending on the purpose of each BQL class, the class also implements the methods of the interfaces derived from the IBqlCreator interface. For example, the aggregation functions—such as Sum, Avg, Min, and Max—implement the methods of the IBqlFunction interface.

The sections below describe the classes derived from the BqlCommand class.
Select Classes
In a BQL expression based on Select, the first type parameter is a DAC, as shown in the following sample BQL statement.
Select<Product>
The Select classes can parse themselves into SQL and provide methods for modifying the BQL command. However, you cannot directly use the Select class to execute the BQL query. Typically, you use Select in attributes in DACs, such as the PXProjection attribute.
Search Classes
The Search classes, which are derived from the BqlCommand class, select one field of a DAC (while the Select classes select multiple fields).
In a Search-based statement, the first type parameter is a DAC field, as shown in the following sample BQL expression. This expression selects the Product.unitPrice field.
Search<Product.unitPrice>These classes can parse themselves into SQL and provide methods for modifying the BQL command. However, you cannot directly use the Search class to execute the BQL query. Typically, you use Search in attributes in DACs, such as the PXSelector attribute. (PXSelectorAttribute requires a Search class and not a Select because the lookup control, which is configured by this attribute, displays precisely one field (usually a key field), which is what Search returns.)
