Workflow-Identifying Fields: To Add a Workflow for a Value of the Workflow-Identifying Field
The following activity will walk you through the process of defining a workflow for a specific value of the workflow-identifying field.
Story
Suppose that you have a repair work order that can be processed in the following ways:
- Quickly while the customer awaits in the phone repair shop. In this case, the
workflow can skip most of the traditional states and be paid right after it is
created. So the workflow can have only three states (
OnHold,Completed,Paid) and direct transitions from one to another. - In a few days while the order awaits the assigned employee. In this case, the standard default workflow can be applied.
- In a few weeks because some of the required items are out of stock. In this
case, the workflow might have an additional state,
AwaitingDelivery, in addition to standard states of the workflow described in Customization Description.
These ways of processing a repair work order are defined by the Order Type box which can have one of the following values:
- Simple
- Standard
- Awaiting Delivery
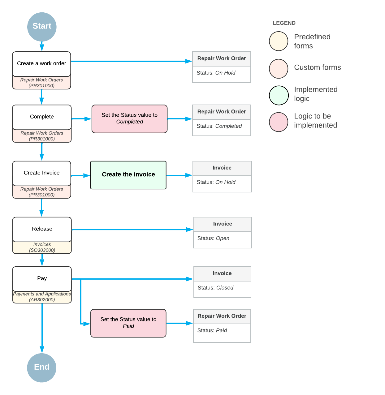
In this activity, you will define a workflow for the Simple value of the Order Type box. The workflow is shown in the following diagram.

When the repair work order is created, it gets the On Hold status. Then a user can click the Complete action on the form toolbar, which changes the order to Completed. After that, a user can click Create Invoice on the form toolbar, which initiates creation of an invoice for this repair work order. When the invoice is created, a user can release and pay it on the Invoices (SO303000) and Payments and Applications (AR302000) forms respectively. As soon as the invoice is fully paid, the repair work order status should be changed to Paid.
Process Overview
You will first add the UsrOrderType field to the
RSSVWorkOrder DAC and respective database table. The field will
hold the type of a repair work order and will be used on the Repair Work Orders
(RS301000) form. Then, in the screen configuration for the Repair Work Orders
(RS301000) form, you will specify this field as a workflow-identifying field. Then,
you will add a workflow for the Simple value of the
UsrOrderType field.
UsrOrderType field is not covered in this activity.System Preparation
Make sure that you have done the following:
- Prepared an instance with the PhoneRepairShop customization project and enabled the workflow validation by performing the following activities:
- Prepared the screen configuration and defined the set of workflow states by performing the Screen Configuration: To Prepare a Screen Configuration for a Form Without a Predefined Workflow activity.
- Performed the following prerequisite activities:
