Business Process Overview
The workflow to be used for repair work orders created on the Repair Work Orders (RS301000) form will differ slightly depending on the particular service being performed, which can be Battery Replacement, Liquid Damage, or Screen Repair. This topic describes how the workflow will work for a repair work order for the Battery Replacement and Liquid Damage service.
The Battery Replacement Service
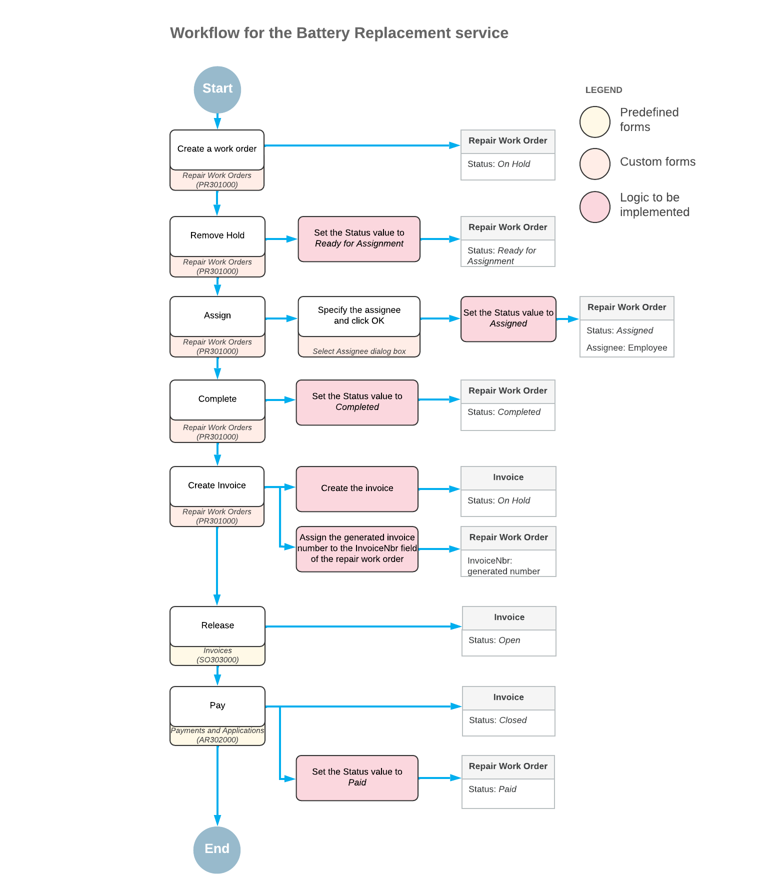
When a user creates a repair work order for the Battery Replacement service on the Repair Work Orders (RS301000) form, the order will have the On Hold status. To change the order’s status to Ready for Assignment, a user will click the Remove Hold button on the form toolbar. Then a user will click the Assign button and specify the assignee in the Select Assignee dialog box. The order’s status will be changed to Assigned.
When work on the order is completed, a user will complete the assigned order by clicking the Complete button, which will give the order the Completed status. After that, a user creates an invoice for the order. When the invoice is fully paid, the system will assign the Paid status to the repair work order.
Thus, based on this workflow, a repair work order for the Battery Replacement service will be able to have the following statuses:
- On Hold
A newly created order has this status by default.
- Ready for Assignment
This status will be assigned when a user clicks the Remove Hold button.
- Assigned
This status will be assigned when a user clicks the Assign button.
- Completed
This status will be assigned when a user clicks the Complete button on the Labor tab.
- Paid
The system will assign this status to the order when the order is fully paid.
The following diagram shows the planned workflow for a repair work order for the Battery Replacement service. The system actions that have been or will be implemented in the PhoneRepairShop customization project are shown in the middle column.

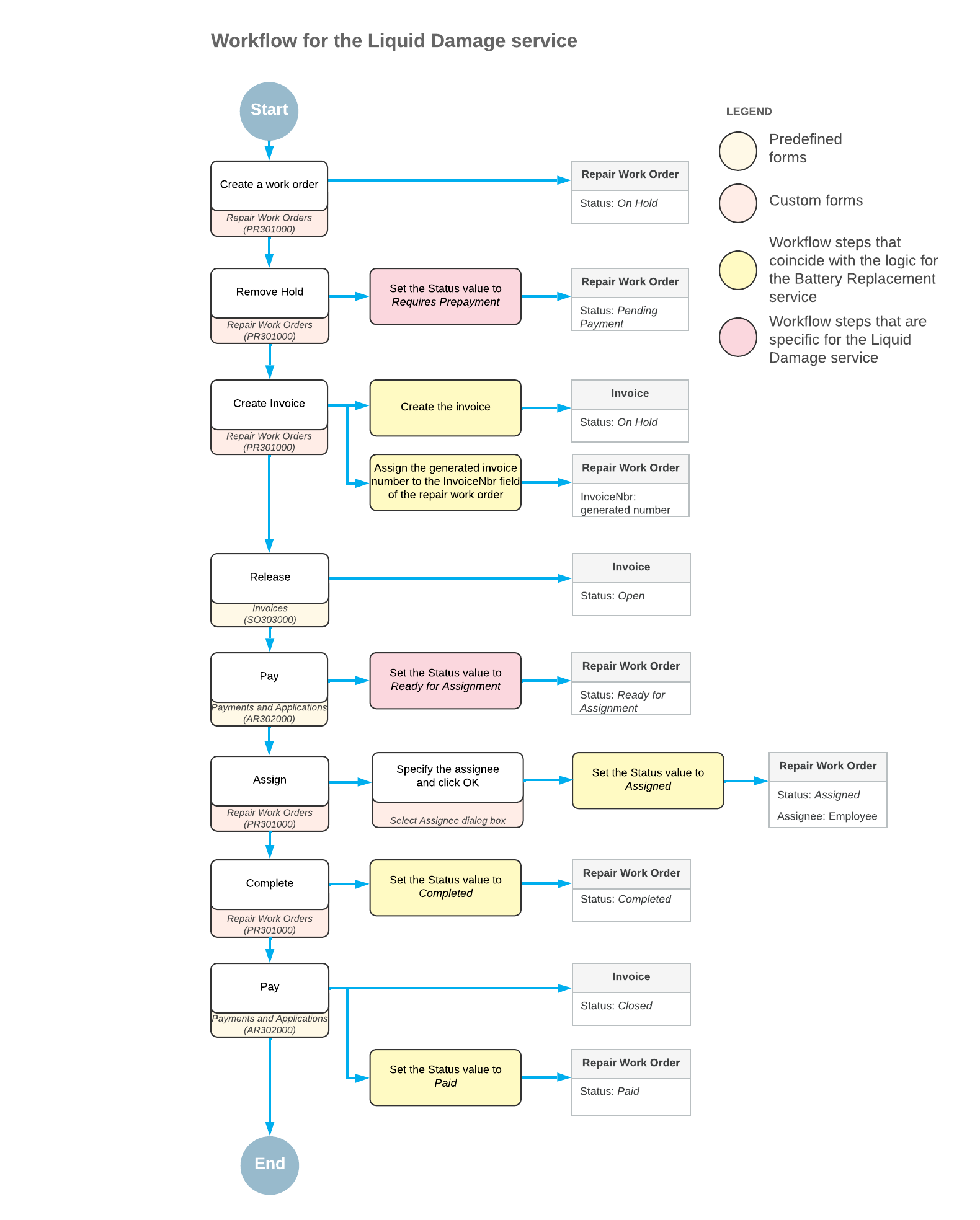
The Liquid Damage Service
When work on the order is completed, a user can complete the assigned order by clicking the Complete button on the Labor tab, which will cause the order to be assigned the Completed status. After that, a user will apply the rest of the payment to the invoice created for the order. When the invoice is fully paid, the system will assign the Paid status to the repair work order.
Thus, based on this workflow, a repair work order for the Liquid Damage service will be able to have the following statuses:
- On Hold
A newly created order has this status by default.
- Pending Payment
This status will be assigned when a user clicks the Remove Hold button on the form toolbar.
- Ready for Assignment
This status will be assigned to an order when a prepayment for it has been created, released, and applied, and the prepayment percent is greater than or equal to the required prepayment percent.
- Assigned
This status will be assigned when a user clicks the Assign button.
- Completed
This status will be assigned when a user clicks the Complete button on the Labor tab.
- Paid
The system will assign this status to the order when the order is fully paid. The payment will be applied to the same invoice to which the prepayment was applied.
The following diagram shows the planned workflow for a repair work order for the Liquid Damage service. The system actions that have been or will be implemented in the PhoneRepairShop customization project are shown in the middle column.

