Barcode Scan States: Input State
The input state is a barcode scan state that is used to transform a barcode to a particular entity, validate it and then apply it to the barcode-driven form, without changing a certain document.
Required Properties
- Code, which is the state identifier.
- StatePrompt, which is an input prompt. The input prompt should clearly explain what is expected from a user.
Cycle-Processing Methods
You can also implement the following additional methods, which affect the order in which the states are executed: IsStateActive() and IsStateSkippable().
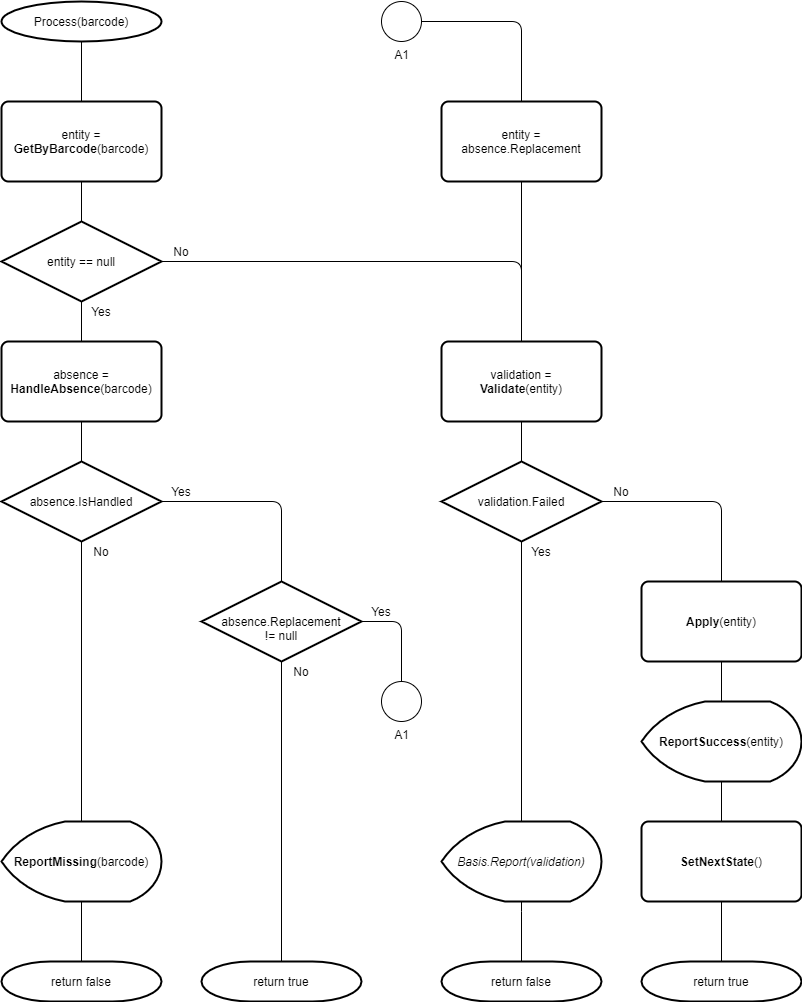
protected override TEntity GetByBarcode(string barcode) { ... }
protected override AbsenceHandling.Of<TEntity> HandleAbsence(string barcode) { ... }
protected override void ReportMissing(string barcode) { ... }
protected override Validation Validate(TEntity entity) { ... }
protected override void Apply(TEntity entity) { ... }
protected override void ReportSuccess(TEntity entity) { ... }
protected override void SetNextState() { ... }
protected override void ClearState() { ... }In the GetByBarcode() method, you can define how a barcode should be transformed into the entity that it represents. We recommend that in this method you define the query that requests the entity only by the keys and that you move all restrictions to the Validate() method.
You can provide the validation of an entity in the Validate() method. If in this method implementation, you need to use the field's UI representation, you can retrieve it by using the Basis.SightOf<>() method.
You usually implement both the Apply() method and the ClearState() method. The Apply() method applies the found entity to the state of the barcode-driven form. The method is called when the barcode is processed by the state upon data input. The ClearState() method reverts the application done by the Apply() method. The ClearState() method is called once the Basis.Clear<TState>() or ScanMode.Clear<TState>() method is executed, which usually occurs when the mode is reset. For details on the resetting of the mode, see Resetting a Barcode Scan Mode.
For details about these methods, see EntityState<TScanBasis,TEntity> Class.

