PM DACs: General Information
The system uses the project accounting data access classes (DACs), which have the PM prefix, to store information about projects and their settings. The settings of a project include the tasks that have been defined for a project and the employees, resources, and equipment assigned to it. For details about the project accounting processes, see Project Accounting in MYOB Acumatica.
Learning Objectives
In this chapter, you will learn about the DACs that are related to the following data:
- Reference data that is used in most of the DACs of project accounting
- Transactional data
- Historical data
Applicable Scenarios
You review the project accounting DACs in the following cases:
- You need to create a generic inquiry that uses project accounting data.
- You need to design a report that uses project accounting data.
- You need to customize the project accounting functionality by adjusting it in the Customization Project Editor.
- You need to customize the project accounting functionality by writing customization code.
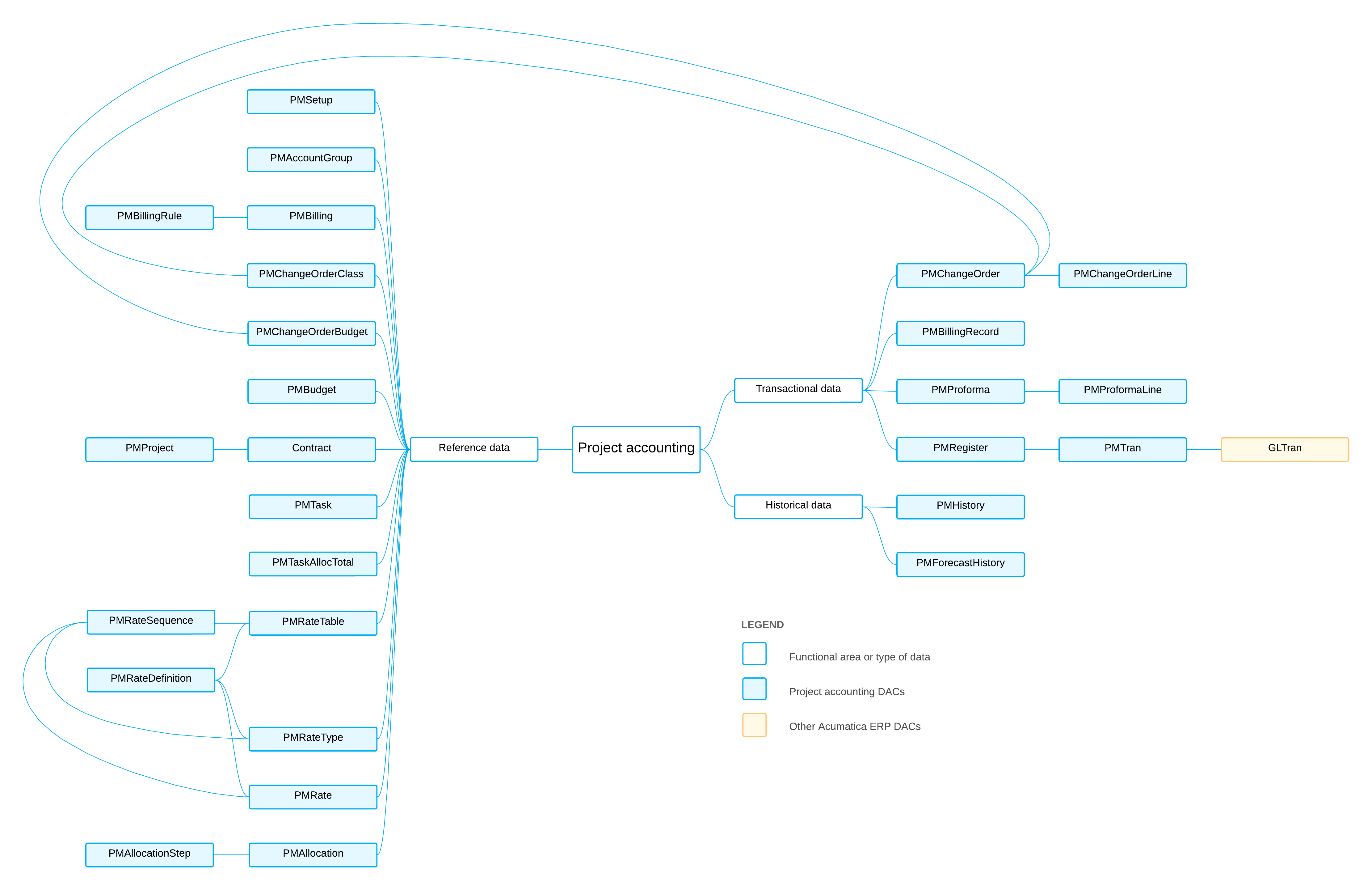
Basic Relationships of Project Accounting DACs
The following diagram illustrates the main relationships between project accounting DACs. For detailed descriptions of the DACs and DAC fields, look for the needed DAC in the DAC Schema Browser. (For details about the DAC Schema Browser, see Data from Multiple Data Sources: DAC Schema Browser.)

