AR DACs: General Information

The system uses the accounts receivable data access classes (DACs) to enter, monitor, maintain, and process the payments, invoices, and memos that the organization sends to its customers. For details about the AR processes, see Accounts Receivable.

Learning Objectives

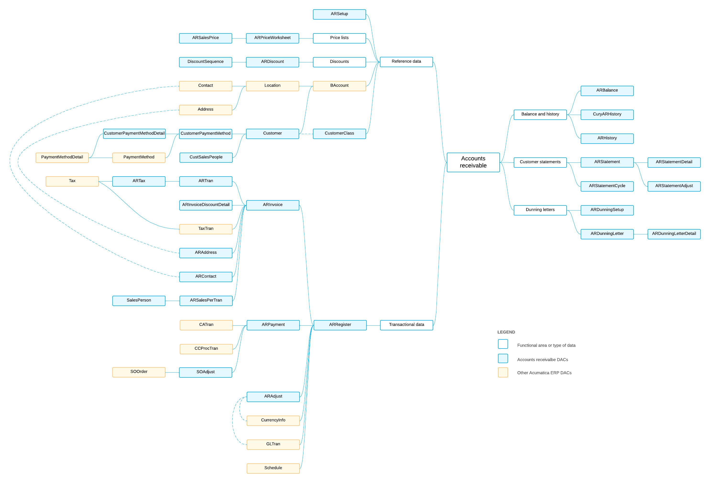
In this chapter, you will learn about the DACs that are related to the following data:

  • Reference data that is used in most of the DACs of accounts receivable, such as information about customers, locations, or addresses
  • Transactional data
  • Balance and historical data
  • Data that is related to customer statements

Applicable Scenarios

You review the AR DACs in the following cases:

  • You need to create a generic inquiry that uses accounts receivable data.
  • You need to design a report that uses accounts receivable data.
  • You need to customize the accounts receivable functionality by adjusting it in the Customization Project Editor.
  • You need to customize the accounts receivable functionality by writing customization code.

Basic Relationships Between the AR DACs

The following diagram illustrates the main relationships between the accounts receivable DACs. For detailed descriptions of the DACs and DAC fields, look for the needed DAC in the DAC Schema Browser. (For details about the DAC Schema Browser, see Data from Multiple Data Sources: DAC Schema Browser.)
Figure 1. Relationships between the AR DACs